广电总局:全面防范和严肃惩治广播电视、网络视听统计造假等(内附全文)

时间:2024-01-12 16:01:07   来源:青梅融媒助手

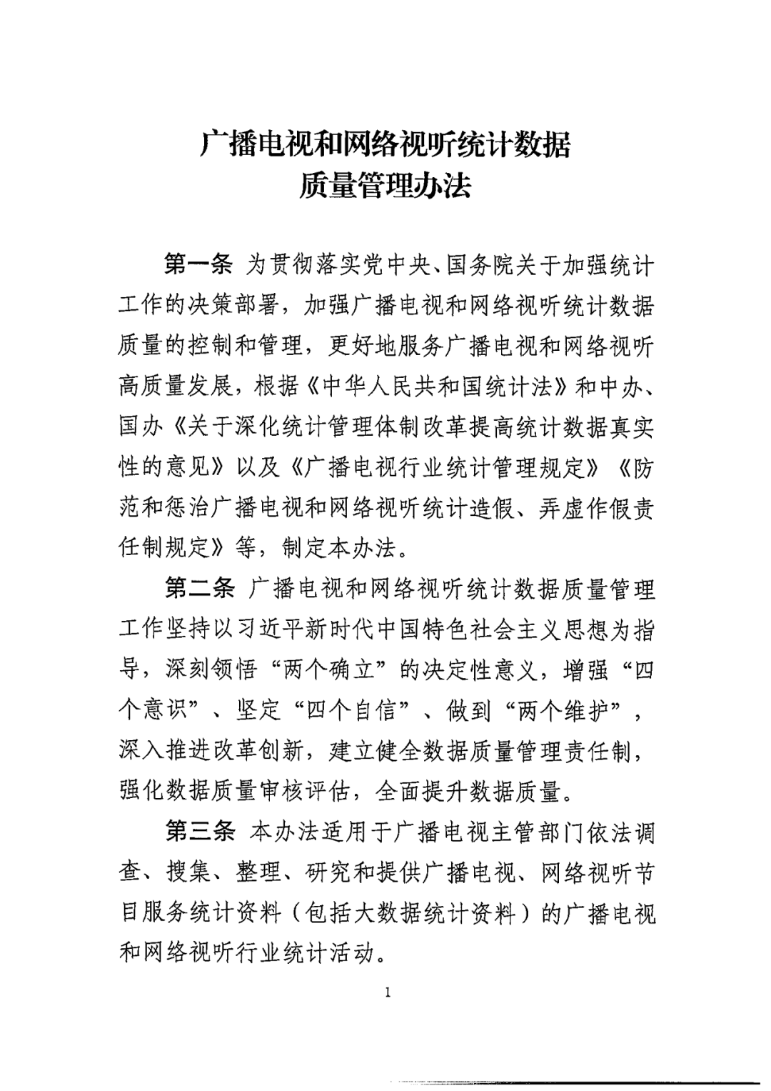
广电总局关于印发《广播电视和网络视听统计数据质量管理办法》的通知

为贯彻落实党中央、国务院关于加强统计工作的决策部署,加强广播电视和网络视听统计数据质量的控制和管理,广电总局制定了《广播电视和网络视听统计数据质量管理办法》。现印发给你们,请遵照执行。

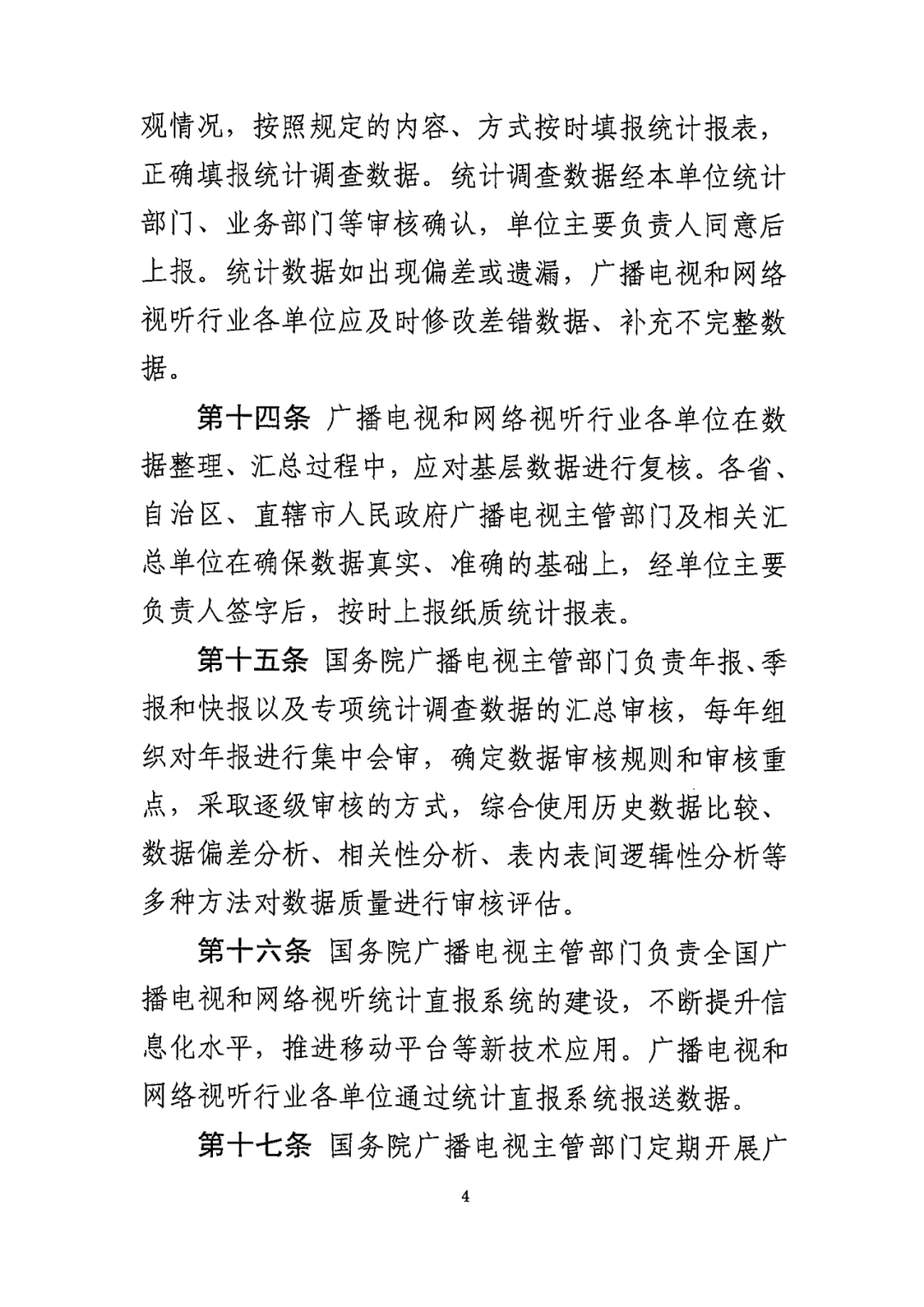
各单位要充分认识加强广播电视统计数据质量管理的重要意义,建立健全统计数据质量管理责任制,按照统一领导、分级负责的原则,层层压紧压实统计数据质量管理责任,确保统计数据真实可靠,用真实、准确的统计数据支撑重大工作分析和决策。

图片

▍广播电视和网络视听统计数据质量管理办法

图片

图片

图片

图片

图片

图片

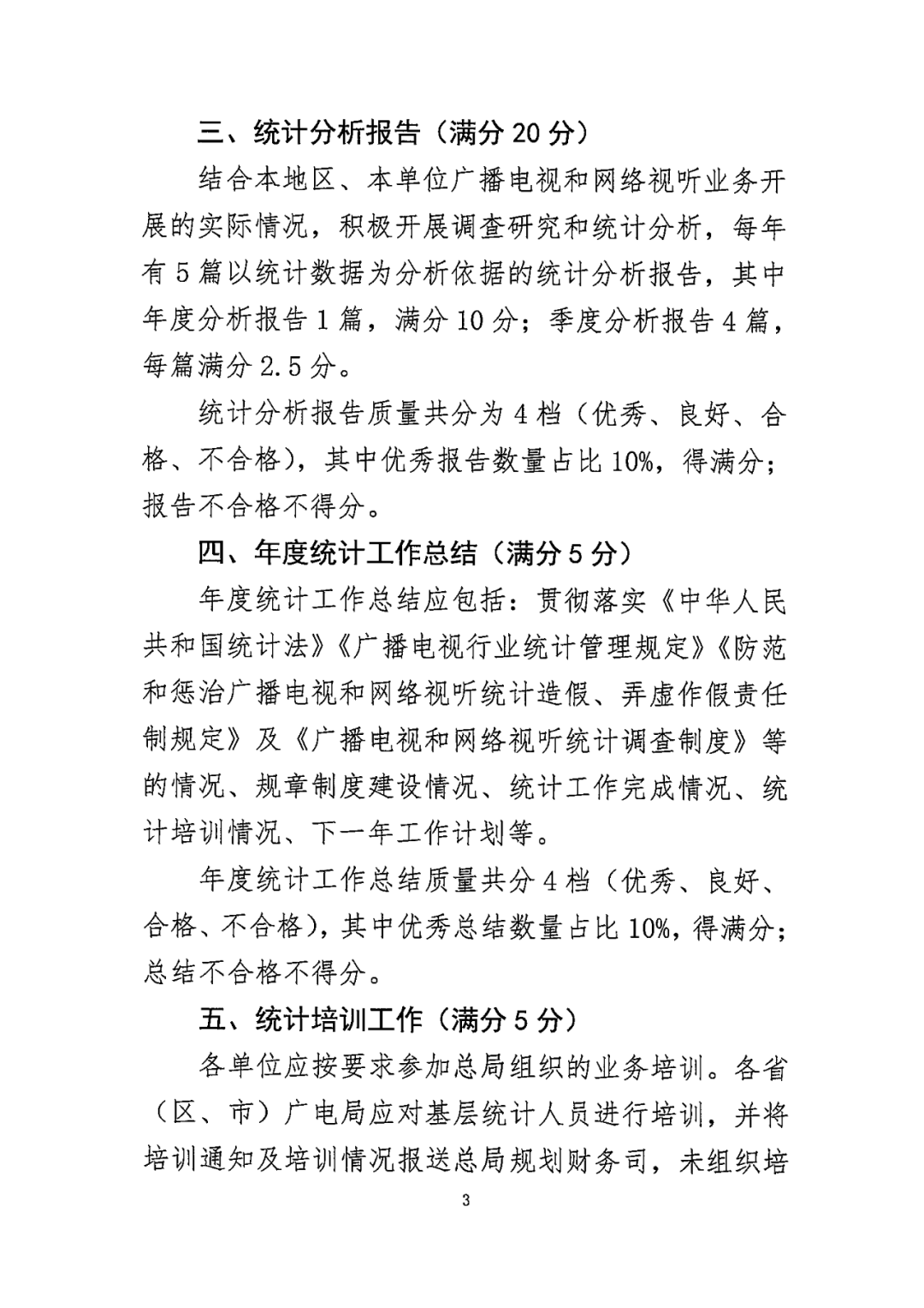
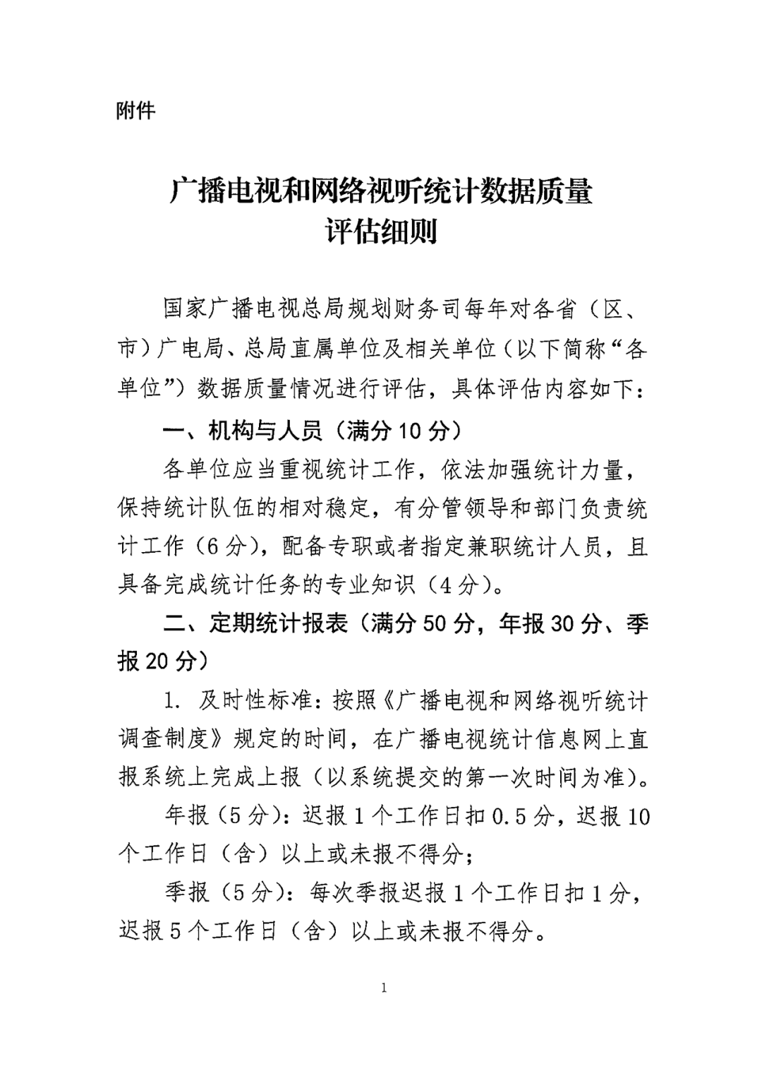
▍广播电视和网络视听统计数据质量评估细则

图片

图片

图片

图片

来源:国家广播电视总局

相关文章